纺机网技术中心

您所在的位置:纺机网>>纺织工业技术中心>>纺织学院技术列表
纺织学院技术列表

GB/T8429-1998

本标准根据ISO105-3103:1994《纺织品色牢度试验耐气候色牢度室外曝晒》,对GB/T8429-1987进行修订。修订后的文本等效于ISO105-3103:1994, 本次修订GB/T8429-1987标准作了

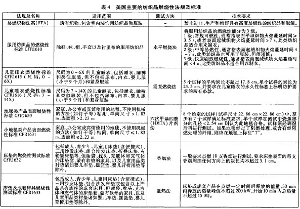
中美纺织品燃烧性法规和标准体系

摘要:介绍了我国纺织品燃烧性能方面的法规、标准及最新进展,并详细阐述各标准的适用范围和技术要求。同时介绍了美国的纺织品燃烧性技术法规体系,为研究和建立我国的阻燃织物法规体系提供参考。 前言 大多数

WRC-073铝衬套胶辊在涤棉混纺的应用

摘要:介绍了WRC—073铝衬套胶辊在涤棉混纺纱上的优良性能,有效提高了涤棉混纺纱的产品质量。 关键词:WRC—073胶辊;涤棉混纺;抗绕性能;成纱质量 1 前言 胶辊是纺纱工艺中重要牵伸部

JC/T 80/205.8 tex×2双股线的生产实践

摘要:利用长绒胶辊棉纺高支纱,要在清梳工序采取少打多梳的措施,并、粗、细采用“轻定量、低速度”的工艺,保证成纱的条干和强力。 关键词:细支纱;长绒棉;软胶辊;技术措施 我国

HX—0365胶辊分子结构与表面粗糙度和产品使用要求的关系

摘要:主要论述了如何改进HX—0365胶辊硫化分子结构,并通过合理的工艺控制,产品达到要求的表面粗糙度,实现胶辊磨砺后不经处理直接上车使用,并具有处理胶辊的抗绕性、耐磨性、硬度稳定性和优异的成纱质量水平。

HX-0270系列新型工程塑料衬套胶辊研制与应用

摘要:介绍了HX—0270系列工程塑料衬套胶辊的研制过程和试验情况,该胶辊采用了微套差,通过大面积上车对比试验证明,该胶辊适纺性强、改善条干CV值效果明显,是纺纱胶辊的新型换代产品。 关

Elite紧密纺牵伸上罗拉装置结构特点

摘要:介绍了绪森公司(SUESSEN)Elite紧密纺系统的牵伸上罗拉的结构,分析其组成零件的结构及技术要点、轴承的游隙指标及润滑技术,阐述了紧密纺装置国产化的必要性、可行性。 关键词:紧密纺;上罗拉轴承;游隙;润滑

A512细纱机P5V型牵伸改造实践

摘要:分析了企业对A512细纱机牵伸机构进行改造以及选择P5+INA—V型牵仲装置的原因,并对实际纺纱结果进行对比,说明该方案比较可行。 关键词:细纱机;传动;牵仲;罗拉;摇架;改造

0358胶辊对提高纱线质量的分析

胶辊是关键的纺纱器材,随着技术的进步,国内外棉纺企业已趋向采用低硬度、高弹性胶辊纺纱,以达到提高成纱质量、增加经济效益的目的。我公司在纯棉品种中推广应用了邵尔A硬度为58度的胶辊,由于具有良好的纺纱特性,可明显改善条干均

紧密纺工艺对配套络筒技术要求

络筒是棉纺纺纱后的首道生产工序。它与细纱工序紧密相连,在纺织生产中能起到质量过滤器的作用。对于紧密纺工艺,络筒工序的重要性也并不例外,如何在保持紧密纱原有质量的同时,为后道织造工序准备优良的筒纱,是络

钢领、钢丝圈对紧密纺工艺的重要性

传统环锭纺细纱机上,钢领和钢丝圈是细纱加捻卷绕的专件,利用它们之间的速度差使细纱获得所需的捻度。钢领、钢丝圈是环锭纺纱过程中影响成纱质量的重要专件,尤其对于减少成纱毛羽、降低细纱断头至关重要。在环锭纺的加捻卷绕过程中,当

紧密纺工艺对配套胶辊有什么标准

胶辊是紧密纺不可缺少的最重要配套专件之一。不论所述的哪种紧密纺系统都离不开胶辊。这里的胶辊是指与集聚罗拉、吸风管套集聚圈组件或者输出罗拉构成加捻/阻捻钳口的输出胶辊。为了叙述简洁,以下仅以用得最多的吸

SAVIO机械捻接器捻接原理

市场有需求,技术就有发展。紧密纱的接头问题存在,解决该问题的接头技术就会应运而生。 意大利SAVIO公司生产的机械捻接器(TWINSPLICER)是目前能较好解决紧密纱接头问题的接头装置。它主要根据成纱的捻系数通过退捻
关于纺织机械 | 网络推广 | 栏目导航 | 客户案例 | 影视服务 | 纺机E周刊 | 广告之窗 | 网站地图 | 友情链接 | 本站声明 |

服务热线:027-8787 4011  服务传真:027-8725 5755

24小时客服:180 8600 9449 189 7135 6279  QQ:3352234307 3186169641

邮 箱:ttmn@ttmn.com 版 权:Copyright © 2017 纺织机械 WWW.TTMN.COM

工博网 经营许可 武汉网监局 不良信息举报中心