4 温堆条件控制
碱氧一浴温堆条件主要是时间和温度的控制。前者可以根据各织物在反应箱内的堆布量和车速来确定,但每只品种的时间各不相同;后者虽可以依靠仪表,但要保证使用的温度表的准确度和灵敏度。印染厂汽蒸反应箱的操作和管理是一个薄弱环节,常常造成浪费。根据以往操作习惯, 100℃汽蒸的蒸汽流量常常大于0. 6 t/h。但同样是100℃,煮练控制在0. 28~0. 32 t/h,漂白0. 2~0. 25 t/h,已能达到一定的工艺效果。
温堆工艺的用汽量,在以上两个实例中正常运行时, 14. 7×2/14. 7×2 tex和9. 8×2/9. 8 tex全棉线卡的进汽量为0. 16 t/h, 9. 8/9. 8 tex+4. 4 tex 768/374根/10 cm弹力贡缎的进汽量为0. 11 t/h,误差应低于10%,以保证半制品加工质量的稳定性。
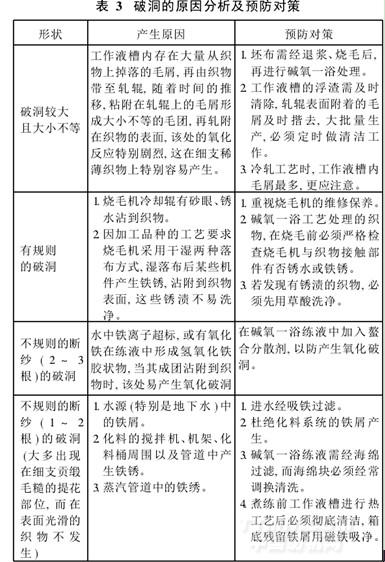
5 碱氧一浴工艺的破洞问题
不论是热工艺、温堆工艺,还是冷堆工艺,都存在破洞问题,表3分析了产生破洞的原因,并提出了预防对策。
.jpg)
碱氧一浴温堆工艺可有效预防织物前处理时压皱印、横档白条的产生,还可用于某些对热碱处理敏感的织物前处理,具有良好的应用前景。
<<上一页[1][2][3][4]
相关信息 







推荐企业
推荐企业
推荐企业