汗液中的信息素与环糊精在25℃水溶液中形成包合物的稳定常数,经测定如表9所示:
表9 汗液中的信息素与环糊精包合物在25℃
水溶液中的稳定常数(lgk,k为1/mol)
.jpg)
资料来源:Rekharsky M.V.et.al., Chem.Rev., 1998.98:1875/1917.
上文所述,是利用负载环糊精空腔的包合作用,实现防守型防蚊作用,如用环糊精或其衍生物(MCT-β-CD)事先与具有低毒或无毒的杀蚊药品,如氯菊酸先行包合,再将此包合物锚固在织物上,就可成具有攻击型驱蚊效果(51)。
人们是通过五感,即视觉、听觉、嗅觉、味觉、触觉来感知信息的。臭气或不愉快气体是通过嗅觉器官来感知的。解决引起人们生活环境中存在的各种不快气味(气)问题,纺织品也可担当起此项任务。例如,汗臭、香烟味和老人臭(nonenal壬烯醛)等,都成令人关注的问题了。其实,上文利用纺织品负载环糊精空腔吸附人体释放的诱蚊信息素而达到防止蚊叮的避蚊效果。这仅是人们嗅觉尚不能辨认的气体,以致被另列为被动的防蚊功能。
负载β—环糊精的纺织品对人体分泌的汗气有包合作用外,同时,对空气中的香烟烟雾以及其他有害气体也可进行包合,而在洗涤过程中,能将包合物洗去,重新恢复捕捉香烟烟雾等有害空气的功能。因此,有人建议用负载β—环糊精纺织品作窗帘,以改善有人吸烟的房间或办公室内的空气。
负载β—环糊精的纺织品能吸附人体的汗气,而来自人身上汗液中也含人们通过食物或药物摄入体内的化学物质。因而,人们还可以从汗液中检出诸如荷尔蒙、麻醉品和尼古丁等。从病人身上(汗液)得到有机化合物的识别是提供医学诊断的新方法。到目前为止,要从病人身上获取汗样仍有问题,因而,通常用血液和尿液来检验。通过穿着负载环糊精的纺织品,就可使问题变得简单了,经萃取负载环糊精纺织品,通过气相色谱法,可以测定被包合人气中的有机化合物,这是一个饶有新意和待开发的新用途(25)。
(2)芳香和保健
人们从天然香味植物中提取精油,用于治病和美容可追溯到遥远的过去。将香精洒在纺织品上获得暂时的香气做法,可能在过去很长很长的时间内就有一些人尝试过。可是,上海某一印染厂却在“大跃进”热情鼓动下,1958年生产了被誉为“一技香花布”的香味纺织品,一度曾大批量畅销东南亚和新马地区,这可以说是香精向纺织品示好的一次公开展示。
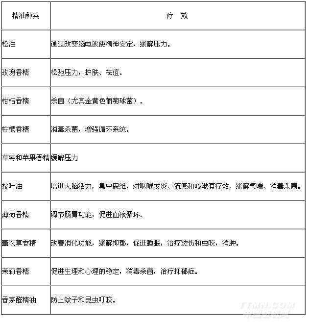
由于工业化飞跃发展,人们对自然界资源掠夺性开采,形成对生态环境的灾难。致使人们不得不开始反思,在回归自然、追求健康的浪潮下,森林浴和芳香治疗悄然成为城市生活一种时尚,各种加香产品的蓬勃兴起也成为一道风景线,顺应这种趋势具有芳香保健功能的纺织品的开发也受到业界同仁们的关注。科学研究表明,许多芳香精油具有镇静、杀菌和保健等作用。人们又进一步发现某些芳香植物精油还具有一定的药用功效,可提供一些生理和心理方面的辅助疗效(52)。如表10所示
表10 某些精油及其药用功效
.jpg)
香精一般是由芳樟醇、月桂烯醇等疏水性有机化合物的混合物,沸点较低,在常温时藉不断散发出香气而达到各种功效的。香精的分子结构大多含苯环,其分子尺寸易被环糊精包合,但只要香精的分子部分被包合,就使其缓释性得到很大的改进,从而可延长香精的使用寿命。
(3)护肤
随着世界工业化程度的飞速发展,地球的生态环境遭受的破坏程度,早就进入不能自行修复状态,致使人类生存条件恶化。据美国统计资料称:20世纪初,大气中正、负离子比为1:1.2,在上世纪80年代以后就成为1.2:1。这说明人类赖以生存繁衍的重要条件之一,空气质量下降,这将导致人体和体内调节平衡的恢复功能随之衰退,使大量人群的身体处于亚健康状态。特别是大城市,由于人口稠密,工厂大量排放的三废等原因,致使空气中的负离子数量远比郊野少得多。工作和居住房屋密度高,又装有空调和冰箱等家电设备,进一步使室内空气中负离子浓密度,只有室外的1/2~1/3,首先是人们的皮肤受到了伤害。
由于人们对皮肤的作用机理深入的研究,认识到化妆品对皮肤保健功能的重要性,导致产生了“将化妆品穿在身上”或“服装是人的第二层皮肤”的理念,同时,一种时尚化功能性整理—护肤(Skincare)也应运而生(53)。
护肤是指对皮肤具有保湿、滋润、调理和控制PH值等功能。一般调理皮肤产生缓解疲劳、延缓衰老、提供清新和凉爽感觉,使服用者身心更为适舒和自信。所用原料大都是天然的,并通过化妆品标准检测,符合环保化学品的各项要求。按其功能为:(1)保湿:角鲨烯(三十碳六烯sgualane)、维生素E、甲壳素、西香莲油等;(2)缓解疲劳:葡萄油(Grapefruit)、柠檬油、麝香草油等;(3)提神:薄荷油、橙子油、迷迭香等;(4)缓解安定:琥珀树脂油(Ambertree Resinoil)、缬草(Valerian)、薰衣草精油等;(5)滋润与调理:胶原蛋白、蚕丝蛋白、芦荟等。
护肤纺织品倍受广大妇女消费者的欢迎,而年轻女性是主要消费群体,产品以内衣和床上用品为主。
(4)辅助疗效
防止伤口感染或烧伤感染的纺织品,在日常医疗中有明显的医疗效果,同时也是军(警)的必备用品。特别局部不稳定地区的冲突中,如伊拉克和阿富汗的路边炸弹袭击,以及大规模自然灾地地方(如地震等)众多受伤人员后就容易感染,且不易控制。利用环糊精改性的纺织品,包合广谱抗生素类药物,如氯霉素就可制成抗感染纺织品(56、57)。
经β—环糊精与邻甲氧基肉桂醛包合物处理鞋垫,具有抑制微生物生长和恶臭产生。每平方米含10克活性物的棉织物置于两层聚氯乙烯之间,对治疗脚气病、皮疹、水疱和皮肤干燥都很有效。
在人群中,患有神经性皮肤病的为数不少,屡医屡发,干扰生活情趣,若能服用含有抗真菌的环糊精包合物(如抗组胺和抗发炎的药物)内衣、裤和袜等,情况可能基本改观。
五、结语:
超分子体系(化学)是由多个分子通过非共介键作用力形成的复杂有序和具有某些特定功能的聚集体。它是发生在分子层次上的结合,具有分子层次的特性。这是化学发展走向复杂化而出现的复杂物,环糊精就具有这样表征。尽管环糊精在染整化学加工中的应用可能尚待时日,染整科技人员应关注它的阵阵叩的声响。
环糊精及其衍生物可作为低/无毒和可生物降低的纺织助剂。
纺织品表面锚固环糊精后,不仅改变织物的表面性能,同时并为多种功能性织物奠定相当的基础,特别是开发具有医疗效果的纺织品。
可能环糊精的价格将成为它在染整加工应用的拦路虎。
参考文献
1、张希等译(Vogle.F著),超分子化学,吉林大学出版社,1995,92/96
2、Busehmanm,H,S et.al, The Use of Cyclodextrin in Textile Process:An Overiew[J].Text.Inst,1998, 89 Part 1 No.3 554/561
3、王潮霞,反应性环瑚精对棉织物的化学整理,国外纺织技术 2002(2)25/29
4、何中琴,环糊精在纺织品加工上应用,丝绸,1999(3)45/48
5、陈海相等,β—环糊精修饰纤维素纤维的制备,纺织学报,2003,24(5)408/410
6、刘丽雅等,薰衣草β—环糊精包合物的制备工艺研究,印染助剂 2003,(3)30/31
7、刘丽雅等,β—环糊精制备微胶中的机理及应用,印染助剂 2003,(4)5/7
8、万军民等,环糊精及其衍生物功能性能研究进展,化学试剂 2004,(1)15/20
9、Martin Chaplin:Water Structure and Science: Cyclodextrins
10、Saenger W.,et.al,Structure of Common Cyclodextin and Their lager Analogus-beyond The donghnut,Chem.Rev.,1998,98 1787/1802
11、刘创,环糊精的结构、性能及应用,香料香精化妆品1997,(5)55/57
12、王蕾,环糊精整理织物的技术开发,印染,2004(8)47/49
13、http://www.Cyclodextin.org. 新型高效安全的单分子包合材料—环糊精及其衍生物
14、http://www.Cyclodextin.org. 环糊精在医药工业上的应用
15、林岩锡,环糊精在纺织产业上的应用,纺织速报,108,41/47
16、http://www.Cyclodextin.org. 环糊精安全综述
17、http://www.Cyclodextin.org. 环糊精及其包合物的应用进展
18、http://www.Cyclodextin.org. 环糊精作为纺织工业上的表面改良剂,简要介绍Cavasol ®W7 MCT
19、刘雪等,环糊精作为超分子结构的构筑单元,化学业界,2001,(6)321/323(329)
20、童林荟,环糊精化学——基础与应用,北京科学出版社,2001
21、赵燕等,超分子化学与环糊精,www.CN-Plastics.net
22、http://www.Cyclodextin.org,环糊精在医药、化妆品和食品工业上的应用概论㈠、㈡、㈢
23、王春梅等,β—环糊精与香兰素包合物的制备及其在棉织物上的固着,产业用纺织品,2009(6)40/42
24、庞家杰等,弱酸深兰5R染料的β—环糊精包合作用研究,印染 2002(7)4/5
25、王春梅译(Szejtli.J),环糊精在纺织工业上的应用纺织工艺与设备,2005(10)53/56
26、刘玉莉译(Shibusawa,et,al),环糊精在染色温度对偶氮分散染料的包容,国外纺织技术,1999(3)22/27
27、王潮霞等,β—环糊精双活性基染料染色性能的影响,印染,2005(22)1/4
28、D.Knittel,et,al., Technologies for a New Century, Surface Modification of Fibres J.Text,Inst, 2000(2)151/165
29、金中敏,功能性后整理—提升产品价值,2007年享斯迈全国染整新技术和环保化学品研讨会论文集(上海)P.39/53
30、Dilek Kut,et.al. An Investigation into the Possibility of using Cyclodextrins in Crease Resistent Finish, Fibres 8 Textiles in Eastan Europe, April/June,2007,15(2):61
31、Lee M.H.,at,al., Grafting onto Cotton fibre with Acrylamidomeltytated β—Cyclodextrin and application[J],of Applied Polymer Science 2000,78(11)1986/1991
32、Lee M.H.,at,al., Synthesis of VinylmonomerContaining β—Cyclodestrin and grafting Onto Cotton Fibre[J].of Applied Polymer Science 2001,80(3)438/446
33、夏友谊等,β—环糊精接技纤维素纤维的制备与机理,纺织学报,2006,27(2):25/28
34、万军民等,纤维素纤维接技β—环糊精对苯二酚类分子的包络识别性能,物理化学学报,2006,22(2):240/243
35、胡智文等,纤维素纤维接技环糊精予聚体的合成与应用,纺织学报,2007 ,28(1)4/8
36、J.P.Moldenhauir, et.al., Textile Finishing with MCT-β-Cyclodextrin, Wacker公司资料
37、H.Hebeish,et.al., Chemical Finishing of Cotton using Reactive Cyclodextrin Coloration Technology,2001, 117; 104/110
38、王潮霞等,芳香保健纺织品的研究与应用,第六届全国印染后整理学术研讨会论文集(2005·青岛);P228/232
39、洪新华,溶胶凝胶方法的原理与应用,天津师范大学学报(自然科学版)2001,20(3)5/8
40、T.Textor,er.al.,Melliand Textilber, 1992, 80:229
41、M.Luo,er.al., J.S.D.C,2003, 119(5)29
42、罗敏等,溶胶—凝胶法固色整理,国际纺织导报,2004, (7)72/76
43、B.Mohltig.etr.al., Sol-Gel Science & Technology, 2003, 27:43
44、张亚鹏,溶胶凝胶技术在纺织品抗紫外整理中的应用,印染,2004, 30(7)6/8
45、徐鹏等,纳米溶胶改善聚酯抗静电性能研究,国际纺织导报,2005, (4) :66/70
46、刘丽雅等,β—环糊精开发芳香医疗保健纺织品,产业用纺织品,2002, (12)35/37
47、H.J.Buschmann et.al.,(陈水林译)经环糊精整理的被动防蚊纺织品
48、X.N.Zeng.et.al., J.Chem.Ecol.,1991, 17: 1469/1492
49、X.N.Zeng.et.al., J.Chem.Ecol.,1996, 22: 237/257
50、E.A.Hallem., Nature,2004, 427: 212/213
51、陆必泰等,纺织品避蚊保健整理剂的研制及应用工艺, 纺织学报,2006, 27(2)92/94
52、戴瑾瑾,功能整理加工的发展趋势,2006全国纺织品高新面料开发研究会论文集(上海)P1/5
53、杨栋樑,织物功能性整理技术的现状,全国染整新技术协作网简讯,第46期(总52期2007.12.28)
54、大阪化学市场中心,健康、快适纤维新の技术上市场,大阪化学品研究系列,vo15.No.205;P74/100
55、Cognis,Active Textiles for an Active Life
56、胡智文等,抗感染功能纤维的制备,产业用纺织品,2008, 26(6)14/17
57、李荣誉等,氯霉素β—环糊精包合物制备及其药剂学性能研究,中国兽医杂志,2002, 38(5)42/43
<<上一页[1][2][3]
相关信息 







推荐企业
推荐企业
推荐企业