首页
棉纺
纺纱
织造
织机
针织
染整
化纤
无纺
技术
百度
谷歌
雅虎
必应
搜狗
搜搜
公司
产品
导购
样本
名片
视频
图片
新闻
技术
黄页
棉纺
纺织原料
开清棉
梳棉
精梳
并条
粗纱
细纱
络并捻
纺纱
环锭纺
转杯纺
喷气纺
涡流纺
摩擦纺
紧密纺
假捻变形
空气变形
热流变形
多重变形
织造
整经
浆纱
穿结经
卷纬
开口
引纬
打纬
卷取
送经
织机传动
织造工艺
织机
剑杆织机
喷气织机
喷水织机
片梭织机
片梭织机
多臂装置
提花装置
折入边装置
针织
纬编
织袜
经编
染整
前处理
染色
印花
后整理
染化料
测试
环保
化纤
人造纤维
合成纤维
化纤设备
无纺
干法成网
湿法成网
纺丝成网
针刺加固
热粘合
化学粘合
熔喷工艺
您所在的位置:
纺机网
>
技术中心
>
染化料
>
打印
字号
大
中
小
收藏
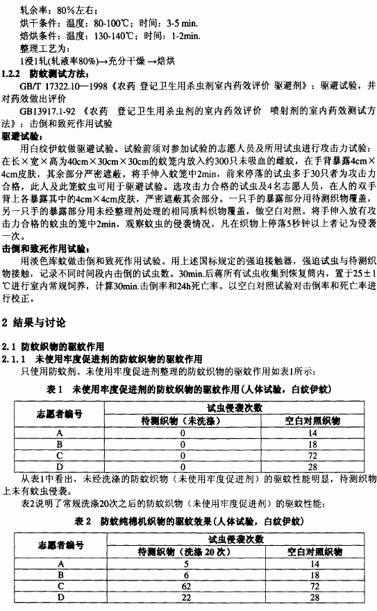
防蚊卫生整理剂的及其在纺织品上的应用
来源:董红霞 上海洁宜康华工科技有限公司 发布时间:2011年01月20日
1
相关信息
·
织物抗静电测试的类型和影响因素有那些?
·
印花生产中的蒸化与水洗
·
超低甲醛树脂整理剂KS-S931的合成及
·
吡啶季铵盐对直接和活性染料染色棉织物的抗
·
FO-2型静电剂合成工艺及应用技术
·
双苯并唑二苯乙烯类荧光增白剂合成工艺技术
·
新型双酰胺阳离子乳液型柔软剂的制备及应用
·
改性酵母菌和甘蔗渣对阳离子染料碱性品红的
·
聚醚酯改性聚硅氧烷消泡剂的合成与表征
·
改性涂层材料丙烯酸树脂性能分析及前景
分享
打印
推荐企业
推荐企业
推荐企业
精品企业
·
喷气织机旗舰产品:人性化理念设计SPR700
·
高速并条机——并条机里面的战斗机
·
锦峰棉精梳机:神奇般的梳理效果
·
新型自动络筒机技术的革新
·
温度测量系列——测控专家 源自朝辉
·
润源经编机—国内经编机械制造的领头人
·
APT制造纺织机械专用按钮、指示灯
·
光洋电子DL-06系列整体式PLC
·
LHM1321型磁棒圆网印花机:印花机的代表品牌
·
青岛云龙并条机梳棉机:并人间品质 梳天下纤维
推荐产品
TZ315型大卷装倍捻机
剑杆筘 片梭筘
防尘罩双头激光切割机
高支羊绒搓毛胶板
独立传动圆网印花机
上轴承座、中心管结合件
PT124系列高温熔体压力传感器
织物破裂试验机
五罗拉花式捻线机
固定盖板和预分梳板系统
大卷装络筒机
独立传动圆网印花机
仨名耐腐蚀强力色浆泵
CH318型圆网印花机
推荐企业
帝人服装循环再生系统植入中国
·
喷气织机旗舰产品:人性化理念设计SPR700
·
中国恒天:全球纺织业的朋友,中国制造业的骄傲
·
丝普兰喷气织机—科技之美 表里如一
·
锦峰梳棉——做梳棉机的主流厂商
·
国安电子——成功从这里起步
·
上海朝辉——成就朝辉人梦想 做世界一流品牌
·
宝花从这里走向世界
·
润源经编——经编未来 无限可能
·
APT亮相环渤海经济圈(西门子)
·
光洋电子——编码器制造专家
精品推荐
·
黄石纺机:优秀的印染成套设备制造商
·
青岛云龙——云卷云舒 龙行天下
·
金蟀织机:促织 为您编织绚丽多彩世界
·
二橡胶:发展品牌战略 必须是更好的
·
无锡中氏——国内著名的粗砂锭翼生产商
·
汇德纺机——汇织天下 德造纺机
·
金运品质 凝聚经典
·
骏达机械——的汽蒸机制造商
·
青岛丰衣——诚信、敬业、创新、自省
·
宇丰化纤以质量求生命,以创新求发展
关于纺机网
|
网络推广
|
栏目导航
|
客户案例
|
影视服务
|
纺机E周刊
|
广告之窗
|
网站地图
|
友情链接
|
本站声明
|