纺机网技术中心

 您所在的位置:  纺机网 >  技术中心 >  测试 >

纺织纤维的主要性能

来源:印染在线 发布时间:2010年04月09日

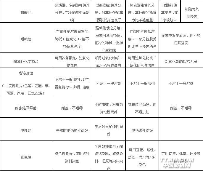
纺织纤维的主要性能(一) 天然纤维(二)人造纤维(三)合成纤维(涤纶、维纶)(锦纶6 腈纶)(丙纶、氨纶)


1  
 相关信息 
  • 分享
  • 分享至腾讯微博
  • 分享至开心网
  • 分享至人人网
  • 分享至新浪微博
  • 分享至网易微博
  • 分享至豆瓣网
  • 分享至MSN
  • 分享至飞信空间
  • 打印该网页
  • 打印
 推荐企业
 推荐企业
浙江锦峰纺织机械有限公司
 推荐企业
丝普兰喷气织机 润源经编
关于纺机网 | 网络推广 | 栏目导航 | 客户案例 | 影视服务 | 纺机E周刊 | 广告之窗 | 网站地图 | 友情链接 | 本站声明 |